52

Ученические ошибки

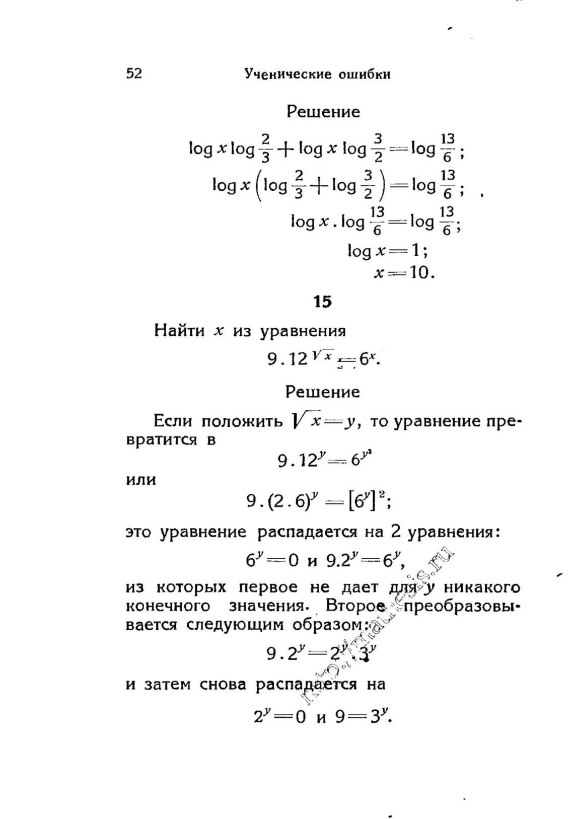
Решение

log х log log х log log

log х (log ЗА— log Т )

13

— log

13

13

Тод

log х . log

log ;

х=10.

15

Найти х из уравнения

9.126—6х.

Решение

Если положить VG—y, то уравнение пре-

вратится в

9. 12У 62

или

это уравнение распадается на 2 уравнения:

О И 9.2У=бУ,

из которых первое не дает длдуу никакого

конечного значения. Второе епреобразовы•

вается следующим образом О

9.2“ —2)4ЗУ

и затем снова распаеается на

2Y=o И 9=3.