— 135 —

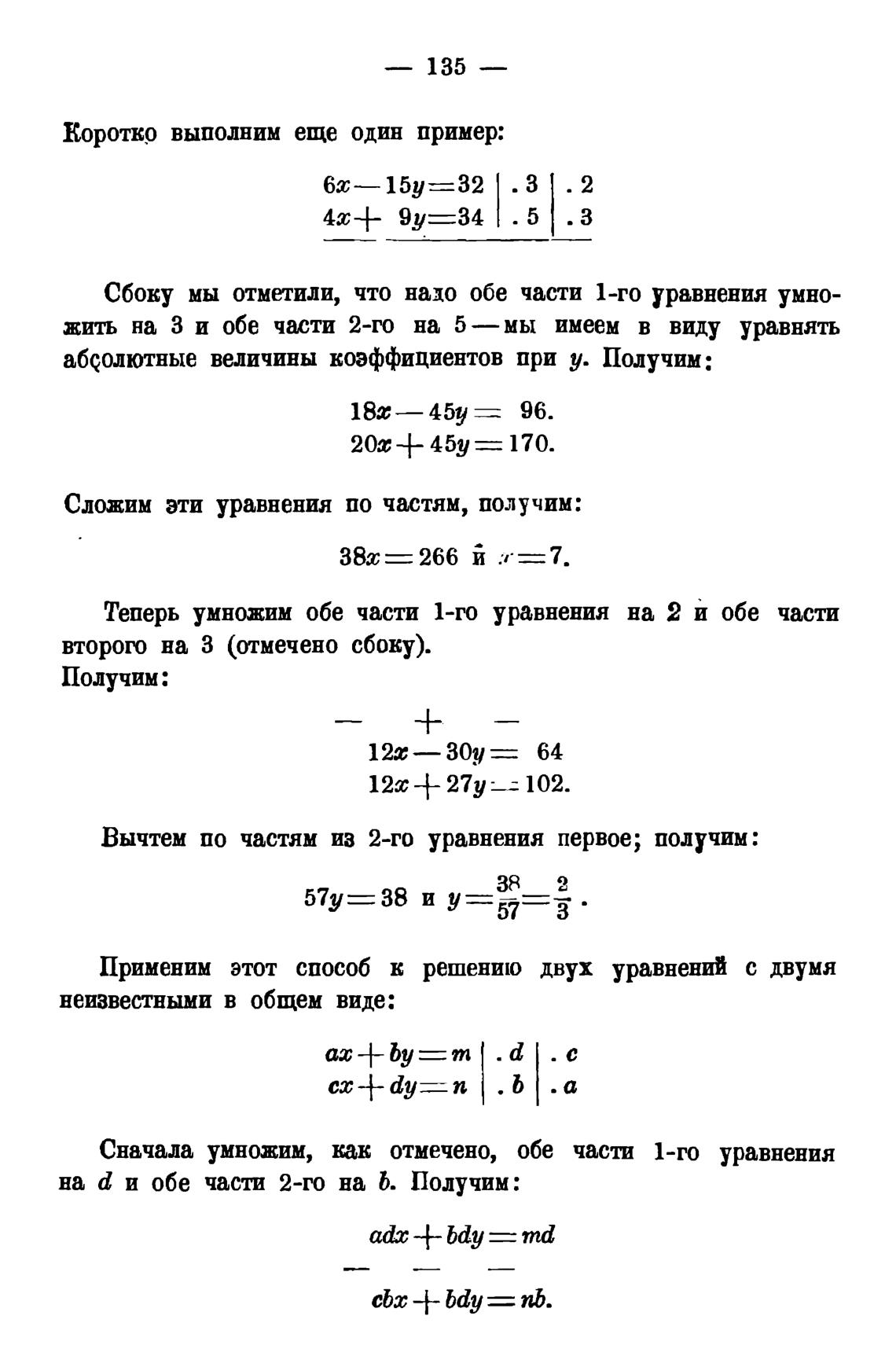
Коротко выполним еще один пример:

3.2

Сбоку мы отметили, что надо обе части 1-го уравнения умно-

жить на З и обе части 2-го на 5—мы имеем в виду уравнять

величины к<фициентов при у. Получим:

18z—45y— 96.

20t+45y=170.

Сложим эти уравнения по частям, получим:

38т=266 и

Теперь умножим обе части 1-го уравнения на 2 и обе части

второго на З (отмечено сбоку).

Получим :

64

+ 27у--= 102.

Вычтем по частям из 2-го уравнения первое; получим:

38 2

57у=З8 и у—

—6t=i •

Применим этот способ к решению двух уравнений с двумя

неизвестными в общем виде:

cx+dy—n . Ъ . а

Сначала умножим, как отмечено, обе части 1-го уравнения

на d и обе части 2-го на Ь. Получим:

ad3 + bdy = md

сЬт + bdy = nb.