— 52 —

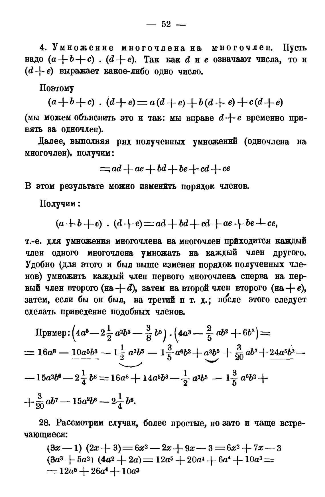
4. У м н о ж е н и м н о г о ч л е н а н а м н о г о ч л е н . Пусть
надо (a-\-b-\-c) . (d-\-e). Так как d и е означают числа, то и
(d -\-e) выражает какое-либо одно число.

Поэтому

(а + &_|_с) . (d-{-e) = a(d + e)-\-b(d-\-e)+c(d + е)
(мы можем объяснить это и так: мы вправе d~\-e временно принять за одночлен).

Далее, выполняя ряд полученных умножений (одночлена на
многочлен), получим:

~ad-\-ae-\-bd-\-be-[-cd-\-ce

В этом результате можно изменить порядок членов.

Получим:

( а 4 - Ь + с) . (d-\-e) — ad-\-bd-\-cd-\-ae~\'be~X-cef

т.-е. для умножения многочлена на многочлен приходится каждый
член одного многочлена умножать на каждый член другого.
Удобно (для этого и был выше изменен порядок полученных членов) умножить каждый член первого многочлена сперва на первый член второго (на -|- о*), затем на второй член второго (на 4~ в),
затем, если бы он был, на третий п т. д.; помеле этого следует
сделать приведение подобных членов.

— 15а 2 #*— 2 j Ъ* — 1 6 а 8 _|_

+ ~ atf — 15а 2 6 6 — 2 ^ Ъ*.

28. Рассмотрим случаи, более простые, но зато и чаще встречающиеся:

(Зж — 1) (2х + 3) = 6ж 2 — 2х + 9х — 3 = 6я 2 + 1х — 3

(ЗаЗ-]-5а 2) (4о2_|_2а)= 12a5-f- 20а*-f 6а 4 -|- 10а 3 —

— 12аб + 2 6 а 4 + 1 0 а З